EN
新品上市文章发表

首页 > 公司介绍 > 新闻动态 > 文章发表

项目文章 | ANO1介导的铁死亡抑制信号作用于CAFs以诱导胃肠道肿瘤免疫治疗耐药机制
发布时间:2023-07-28 10:58:48  

2023年6月,北京大学肿瘤医院消化肿瘤内科沈琳/李健/章程课题组在Advanced Science上发表“ANO1-Mediated Inhibition of Cancer Ferroptosis Confers Immunotherapeutic Resistance through Recruiting Cancer-Associated Fibroblasts”的研究文章。沈琳教授、李健教授和章程副研究员为该研究论文的共同通讯作者。本研究结合胃肠道肿瘤患者队列、生物信息学数据集、体内外模型,利用多色免疫荧光、RNA-seq、单细胞转录组测序技术(scRNA-seq)和多种机制表型实验,综合研究发现ANO1以PI3K-AKT信号依赖的方式抑制肿瘤细胞铁死亡,从而通过促进TGF-β释放,促进肿瘤相关成纤维细胞(CAF)招募,继而影响CD8+ T细胞介导的抗肿瘤免疫,诱导免疫治疗耐药性。除了揭示ANO1在TIME模型中的作用,该研究工作还为支持ANO1作为胃肠道肿瘤精确治疗的潜在治疗靶点提供了坚实的临床前证据。

新格元在该研究中提供了SCelLiVe®组织解离液、Singleron Matrix®自动化单细胞测序文库构建系统及GEXSCOPE®单细胞转录组测序服务及单细胞测序数据分析服务等。

下面和元小新一起来看看吧~

 

研究背景

 

胃肠道肿瘤(Gastrointestinal,GI)主要包括胃癌(GC)、食管癌(EC)和结直肠癌(CRC),是世界范围内癌症死亡的主要原因。免疫疗法的迅速发展极大地促进了胃肠道癌症的治疗,以Pembrolizumab和Nivolumab为代表的抗PD-1抗体联合化疗已被批准为治疗GI肿瘤的标准化方案。但是,由于胃肠道复杂的组织组成和突变异质性,目前的免疫治疗策略对晚期GI肿瘤的治疗效果有限。此外,目前GI免疫治疗中有价值的生物标志物和预后因子仍不完善,仅能覆盖一小部分患者人群。原发性/获得性耐药性也是限制免疫治疗的重要因素。因此,迫切需要探索新的生物标志物和靶点,以提高GI肿瘤免疫治疗的疗效。

ANO1最初被认为在胃肠道间质瘤(GIST)中阳性表达,且在食管鳞状细胞癌中mRNA和蛋白水平均高表达,并与淋巴结转移和晚期临床分期呈正相关。ANO1在GC和CRC组织中也有高表达,并可促进转移性GI癌细胞的生长。尽管有这些初步报道,ANO1在GI癌进展和时间调节中的确切作用和具体机制仍未阐明,而它与免疫治疗的联系从未被探索过。另一方面,尽管已经开发了几种针对ANO1的抑制剂,由于缺乏强有力的临床前证据支持ANO1作为一种有前途的肿瘤治疗靶点的价值,它们的潜在抗癌效果仍未被临床试验研究。

铁死亡是由依赖于铁离子的脂质过氧化物(Lipid-ROS)积累引起的细胞程序性死亡,在调节肿瘤进展和免疫应答中起着重要作用。另一方面,癌相关成纤维细胞(Cancer-Associated Fibroblasts, CAFs)是主要的基质细胞类型,通过分泌趋化因子与肿瘤免疫微环境(TIME)进行强交互作用,从而支持肿瘤的筑巢/增殖/侵袭/免疫逃逸和治疗抵抗。从微环境中消除CAFs有望成为一种有效的抗癌策略。

 

思维导图

 

 

 

研究结果

 

1.ANO1扩增或高表达预测不良免疫治疗结果

 

作者团队首先基于前期研究成果[1],对99名使用免疫疗法药物治疗的GI癌症患者的基线组织进行了回顾分析,描述了患者>5%发生率的拷贝数变化(CNAs)景观(图1A)。基于ANO1基因扩增与否或表达量高/低,在回顾队列(图1B)、基于基因组谱的GI癌症MSK数据集(图1C)、Kaplan-Meier Plotter公共数据集(图1D)中分别建立了患者无进展生存期(irPFS)和总生存期(irOS)预后曲线。同时,作者团队重新招募了48名GI患者建立了前瞻性验证队列,治疗应答、基于免疫组化的ANO1表达、CPS状态、MSI状态和癌症类型之间的相互关系(图1E)。作者测量了验证队列中每个患者从免疫治疗基线到随访结束,肿瘤体积的动态变化情况(图1F)及肿瘤从最大体积减少到免疫治疗基线的最佳倍数变化(图1G)。随后跨癌种在黑色素瘤GSE78220基因集中基于ANO1基因表达高/低进来了预后曲线进行验证(图1H)。最后结合典型患者CT影像学资料(图1I),在回顾队列中对ANO1表达阳性和阴性的患者免疫治疗耐药性进行了比较,确认在多种癌症类型中,ANO1扩增/上调都与免疫治疗不良预后相关。

图1. ANO1扩增或高表达可预测免疫治疗不良预后

 

2.ANO1促进GC/CRC的恶性进展

 

在转录水平上,ANO1在GC/EC/CRC肿瘤中的表达高于正常组织(图S2B)。在蛋白水平上,70例胃癌手术患者的病灶免疫组化结果(图S2D-F)也显示,肿瘤组织中ANO1的阳性率明显高于正常组织。

图S2 ANO1在胃肠道癌症中的表达情况

 

接着作者选择GC,来评估ANO1的恶性作用。shRNA敲低的GC细胞系AGS/HGC27和CRC细胞系HCT116的ANO1表达显著下调。ANO1敲除后,细胞系体外增殖率显著下降(图2B),凋亡率升高(图2C)且迁移/侵袭能力减弱(图2D)。这些数据表明ANO1在体外促进GC的恶性进展。对于细胞来源的异种移植(CDX)模型,ANO1敲除导致体内肿瘤生长速率/重量显著降低(图2E),并降低了移植瘤中增殖标志物Ki67和血管标志物CD31表达(图2F)。为了证实ANO1对体内转移的影响,作者进一步建立了腹腔内注射模型、局部肝转移模型和远端肺转移模型。敲除ANO1导致腹腔(图2G)、肝脏(图2H)、肺(图2I)转移瘤结节数持续减少,提示ANO1促进胃癌生长和转移。

                                                                         图2. ANO1可抑制胃癌的恶性进展。A)AGS/HGC27细胞中ANO1基因敲低

 

3.ANO1是GI肿瘤靶向治疗的药物靶点

 

为了进一步验证ANO1作为GI癌症治疗靶点的潜力,作者评估了之前报道的两种针对ANO1的抑制剂CaCCinh-A01(CAI)和苯溴马酮(BBR),在细胞系和病人来源的异种移植(PDX)模型中作用效果。CAI/BBR可抑制PDX模型(图S4A,B),及体外培养GC(图3A)、EC(图3B)、CRC细胞株(图3C)和小鼠癌细胞MC38(图3D)的ANO1蛋白表达。此外,CAI/BBR选择性地在ANO1阳性的GC PDX中(图3E),而不是在ANO1阴性的GC PDX中(图3F),显示出抗肿瘤作用,并且能有效抑制ANO1阳性的GIST PDX模型的生长(图3G)。这些发现支持ANO1是GI癌症靶向治疗的药物靶点。

图3. ANO1是胃肠道癌症靶向治疗的可用药靶点

 

4.ANO1促进免疫抑制肿瘤微环境

 

对小鼠结肠癌(COAD)细胞株进行了ANO1敲除(图4A)。与免疫缺陷人肿瘤CDXs的结果相比较,ANO1敲除降低了CT26 CDXs的生长(图4B),同时增加了异种移植肿瘤中CD8/granzyme B的含量,降低了PD-L1表达(图4C,D),提示细胞毒性CD8+ T细胞在TIME期的浸润增加。根据小鼠CDXs的ELISA检测,在异种移植瘤中IFN-γ/granzyme B/TNF-α/IL-13表达显著升高,而免疫抑制细胞因子IL-4在ANO1敲除后基本保持不变(图4E)。作者还对前面提到的70例胃癌手术病例的主要免疫细胞进行了多重IHC(图4F),发现ANO1阳性组的CD8+ T细胞浸润明显低于ANO1阴性组(图4G)。因此,ANO1有助于免疫抑制肿瘤微环境,而敲除ANO1可以及时恢复免疫活性。

图4. ANO1形成免疫抑制肿瘤微环境

 

5.ANO1抑制增强了抗PD-1免疫治疗对胃肠道肿瘤的有效性

 

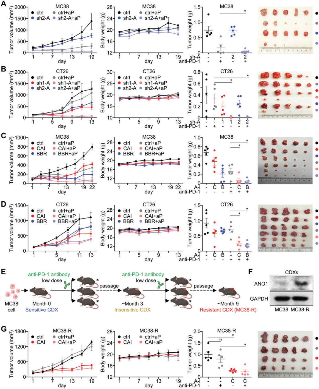
由于ANO1敲低可以破坏免疫抑制的肿瘤微环境,作者评估了抑制ANO1对MC38或CT26移植的C57BL-6J/BALB-C小鼠模型中抗PD-1抗体有效性的影响。MC38异种移植瘤对抗PD-1抗体表现出高敏感性(图5A),而CT26异种移植瘤对抗PD-1抗体表现出低敏感性(图5B)。ANO1敲除(图5A,B)或使用CAI/BBR抑制剂(图5C,D)均可明显增强抗PD-1抗体对MC38/CT26异种移植瘤的抗肿瘤作用。作者还通过抗PD-1抗体对MC38进行长期、低剂量的诱导,建立了MC38- R免疫治疗的获得性耐药(图5E)。作者观察到,与MC38-R CDX的祖细胞MC38 CDX相比,在MC38-R CDX中ANO1的表达升高(图5F),强调了ANO1参与了抗PD-1免疫治疗的获得耐药性。值得注意的是,ANO1抑制剂CAI也使MC38-R CDX的抗PD-1抗体敏感度提升(图5G)。

图片

图5.抑制ANO1可增强抗PD-1免疫治疗对胃肠道癌症的有效性

 

6.ANO1通过抑制铁死亡促进肿瘤进展并损害免疫治疗效果

 

作者对ANO1敲除前、后的HGC27细胞进行了RNA测序。铁死亡通路是富集度最高的信号通路(图6A)。在TCGA-STAD数据集中,抑制铁死亡的两个关键因子NRF2/SLC7A11均与ANO1呈正相关(图6B),并在ANO1敲低或过表达GC/CRC细胞的蛋白表达水平上得到了验证(图6C,D)。此外,脂质ROS(图6E)和MDA(图6F),这两种铁死亡的主要特征物质,通过ANO1敲低显著增加而通过ANO1过表达减少,并可通过铁死亡激动剂消除蛋白逆转(图6G,H)。此外,免疫治疗获得性耐药后发现铁死亡抑制因子NRF2/SLC7A11上调(图6I)。

图6. ANO1通过抑制铁死亡促进肿瘤进展,损害免疫治疗效果

 

7.ANO1通过激活PI3K-Akt信号通路抑制铁死亡

 

在ANO1敲除后,PI3K-Akt信号通路富集(图7A)。在TCGA的GC数据集(GSE62254)中,GSEA也表明ANO1与激活的PI3K-Akt信号通路相关(基因集M271,图7B)。在GC/CRC细胞中,表明PI3K-Akt信号通路被ANO1下调所抑制,PI3K/AKT/S6的磷酸化减少(图7C)。另一方面,过表达ANO1诱导铁死亡减速因子NRF2/SLC7A11上调(图7D),脂质ROS/MDA下调(图7E,F),并可被PI3K-Akt信号抑制剂Dactolisib撤销,说明ANO1通过激活PI3K-Akt信号抑制铁死亡。

图7. ANO1通过激活PI3K-Akt信号通路削弱铁死亡

 

8.ANO1介导的铁死亡诱导抑制刺激TGF-β的产生和释放,并将癌症相关的成纤维细胞招募到TIME中,产生对免疫治疗的耐药性

 

在所有关键的微环境细胞中,CAF是唯一一种在所有四种主要GI癌症的TCGA数据集上与ANO1表达一致相关的细胞类型(图8A)。根据先前分析的48例前瞻性GI癌队列中CAF标志物α-SMA的IHC染色,ANO1阳性患者的CAF相对浸润率明显高于ANO1阴性患者(图8B)。根据mIHC分析,在CT26来源的CDX组织中,ANO1敲除降低了CAF的浸润,而增强了CD8+ T细胞的浸润(图8C)。进一步分析CT26 CDX组织中细胞的空间特征,发现敲除ANO1后CAF分布的肿瘤/基质比降低,CD8+ T细胞分布的肿瘤/基质比增加(图8D)。表明ANO1敲除显著诱导CAFs从肿瘤向间质转移,CD8+ T细胞从间质向肿瘤聚集。在GC/CRC细胞中,ANO1敲低抑制TGF-β的表达和分泌(图8E,F)。

图8. ANO1通过促进癌细胞分泌TGF-β来招募CAF

 

获得性免疫治疗耐药后,MC38/MC38-R CDX组织的单细胞转录组测序发现,浸润性CAFs和ANO1表达比例较高(图9G-I),CAF生物标志物(PDGFR-α/β/FAP)和TGF-β信号成员SMAD2/3蛋白表达升高(图9J)。提示抗PD-1免疫治疗获得性耐药是由ANO1招募的CAFs诱导的。

图9. 抗PD-1免疫治疗获得性耐药是由ANO1招募的CAFs诱导的

 

在CT26 CDX组织中,ANO1过表达后CAF生物标志物也持续升高(图10K)。结合ANO1敲除和抗PD-1抗体后,CT26 CDX组织中CAF标记物的表达(图10L)和免疫荧光染色(图10M)均显著降低。在GC/CRC细胞水平上,PI3K-Akt通路抑制剂Dactolisib抑制了ANO1过表达导致的TGF-β上调(图10N),而ANO1敲低抑制TGF-β表达/分泌的作用被铁死亡抑制剂Fer-1所恢复(图10O,P),说明TGF-β的产生受ANO1-PI3K- AKT-铁死亡信号轴调控。在CT26 CDX模型中,无论是否接受免疫治疗,ANO1敲除增加了CD8+T细胞的浸润,降低了PD-L1/α- SMA在组织中的分布。而在体内,铁死亡抑制剂利普斯他汀逆转了这些作用(图10Q)。此外,Talabostat(CAF抑制剂)增强了CT26 CDX的免疫治疗,相比于ANO1敲除/FAP抑制剂的双联疗法或ANO1敲除/抗PD-1抗体的双联疗法,ANO1敲除/抗PD-1抗体/FAP抑制剂的三联疗法可以使其抗肿瘤效果最大化(图10U)。考虑到ANO1是CAF的上游启动子,那么在ANO1抑制的情况下,靶向CAF是可以克服免疫治疗耐药性的。ANO1介导的抑制肿瘤的铁死亡会随着时间的推移增强CAF的积累,并进一步与促进ANO1诱导的免疫治疗耐药。

图10. ANO1介导的铁死亡抑制引起TGF-β的释放,并使癌相关成纤维细胞进入TIME,产生对免疫治疗的耐药性

 

结论

 

ANO1在GI肿瘤微环境中的功能细节:ANO1通过以PI3K-AKT依赖途径抑制癌细胞铁死亡,刺激癌细胞产生和分泌TGF-β,进而增强CAF募集,削弱CD8+ T细胞介导的抗肿瘤免疫反应,产生免疫治疗的耐药性。本研究为ANO1在胃肠道肿瘤中的作用提供了全面的证据。通过揭示ANO1-PI3K- AKT-铁死亡-CAF调节轴的存在,概述了ANO1在介导肿瘤进展和时间重构方面的功能细节,为胃肠道癌症对免疫治疗的低有效性/耐药性提供了线索,并介绍了ANO1作为一个有希望的抗癌精准治疗靶点。

 

参考文献

 

[1] Z. Lu, H. Chen, S. Li, J. Gong, et al. Jiao, X. Zhang, Z. Peng, M. Lu, Z. Wang, H. Zhang, L. Shen, Tumor copy-number alterations predict response to immune-checkpoint-blockade in gastrointestinal cancer. J Immunother. Cancer 2020, 8, e000374.

[2]F. Jiang, K. Jia, Y. Chen, et al.  ANO1-Mediated Inhibition of Cancer Ferroptosis Confers Immunotherapeutic Resistance through Recruiting Cancer-Associated Fibroblasts. Adv Sci. 2023 Jun 21;e2300881. 

联系我们
  • 微信公众号
  • 售后公众号